東海大學首頁
學生事務處
THU 課外組小幫手⌕
網站地圖
東海大學首頁
學生事務處
THU 課外組小幫手⌕
網站地圖
單位簡介About
課外活動組Division of Extra-curricular Activities
課外活動組簡介Unit Introduction
人員職掌Administrative Staff
服務項目Service
社團介紹Student Association Information
社團成立Establish Community
場地借用規定、查詢與修繕Regulations for Leasing Venues, Inquiries & Repair/Maintenance
課外活動組場地借用Facility Rental Guidelines
北側會議室借用
東海大學修繕系統Construction& Maintenance System
活動暨器材經費補助申請須知How to Apply for Event Subsidies
活動經費補助申請須知Activity Funding Application
器材經費補助申請須知Club Equipment Application
共用性器材登記借用How to Lease Communal Equipment
共用器材借用Share Equipment Rental
最新公告News
文件下載Downloads
法令規章Regulations
影音分享Videos
故事平台Story
首頁
最新公告News
114學年度第2學期社團新成立、社團變更社名....
訊息公告
校外活動
校內活動
訊息公告
校外活動
校內活動
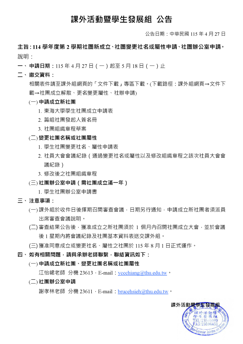
114學年度第2學期社團新成立、社團變更社名或屬性申請、社團辦公室申請
日期 : 2026-04-27
分類 :
點閱 : 91
上一則
傳愛背包—玩具應用研習工作坊
回列表