• 東海大學首頁
  • 學生事務處
  • THU 課外組小幫手⌕
  • 網站地圖
  • 東海大學首頁
  • 學生事務處
  • THU 課外組小幫手⌕
  • 網站地圖
  • 單位簡介About
    • 課外活動組Division of Extra-curricular Activities
      • 課外活動組簡介Unit Introduction
    • 人員職掌Administrative Staff
  • 服務項目Service
    • 社團介紹Student Association Information
    • 社團成立Establish Community
    • 場地借用規定、查詢與修繕Regulations for Leasing Venues, Inquiries & Repair/Maintenance
      • 課外活動組場地借用Facility Rental Guidelines
      • 北側會議室借用
      • 東海大學修繕系統Construction& Maintenance System
    • 活動暨器材經費補助申請須知How to Apply for Event Subsidies
      • 活動經費補助申請須知Activity Funding Application
      • 器材經費補助申請須知Club Equipment Application
    • 共用性器材登記借用How to Lease Communal Equipment
      • 共用器材借用Share Equipment Rental
  • 最新公告News
  • 文件下載Downloads
  • 法令規章Regulations
  • 影音分享Videos
    • 故事平台Story
  1. 首頁
  2. 最新公告News
  3. 訊息公告
  4. 東海大學114年度學生社團評鑑成績公告
訊息公告
校外活動
校內活動

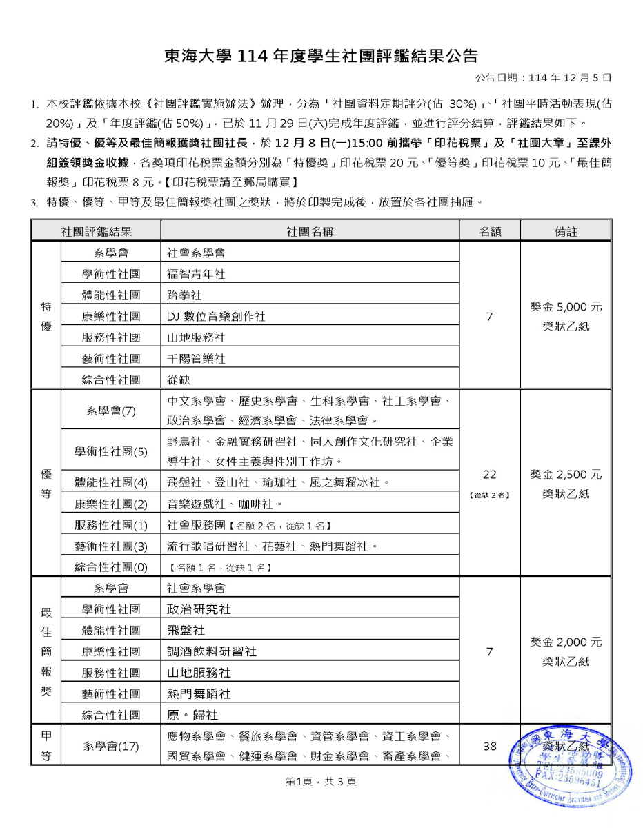
東海大學114年度學生社團評鑑成績公告

  • 日期 : 2025-12-05
  • 分類 : 訊息公告
  • 點閱 : 763

 

 

  • 附件檔案: 1478_114年度學生社團評鑑結果公告.pdf

  • 下一則114學年度第二學期課外活動暨學生發展組所管轄場地借用登記公告

  • 上一則114學年度社團辦公室5S計畫成績公告

回列表

最新消息

人員職掌

單位簡介

說故事平台

課外組IG

活動報名系統

課外組社會實踐資訊整合平台

本系qrcool
TEL: 04-2359-0121
FAX: 04-2359-6451
Email: ecas@thu.edu.tw
407224 台中市西屯區臺灣大道四段1727號東海大學學生活動中心二樓
2026 © All Rights Reserved.